Sunday May 2026

হটলাইন

কনটেন্টটি শেষ হাল-নাগাদ করা হয়েছে: শনিবার, ১৪ সেপ্টেম্বর, ২০১৩ এ ০১:০৫ AM

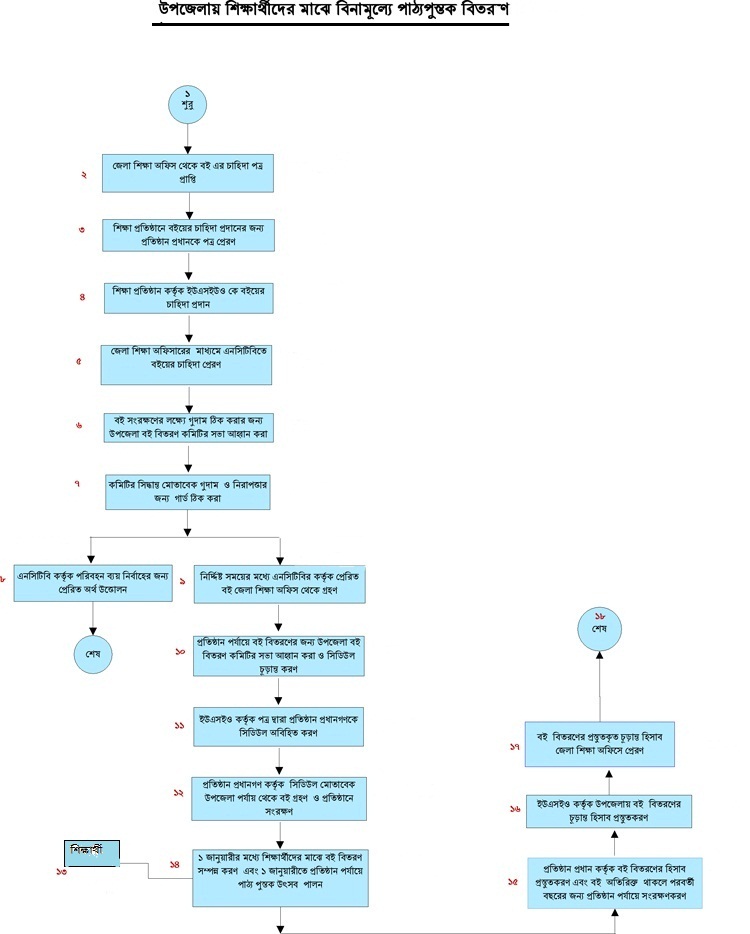
মাধ্যমিক ও এবতেদায়ী পর্যায়ে বই বিতরন

কন্টেন্ট: সেবা এবং ধাপ

ফাইল ১

এক্সেসিবিলিটি

স্ক্রিন রিডার ডাউনলোড করুন